热门标签

皇冠信用网在哪里开通 _安徽女子左眼失明,办理残疾人证被拒?残联:双眼残疾可办理

时间:2025-04-18   阅读:9561   评论:152

皇冠博彩公司【罔祉—www.hgty.us)为您提供皇冠登录,皇冠盘代理、会员皇冠信用网代理开户、皇冠会员开户业务4月18日,安徽蚌埠皇冠信用网在哪里开通 。张女士向《正在新闻》反映,她五岁出车祸被碾压,左眼失明和左耳失聪。

最近她想申请残疾人证,去可以招收残疾人的工厂上班,但工作人员告诉她,她的情况不属于能办理残疾证的范围内皇冠信用网在哪里开通 。

皇冠信用网在哪里开通
_安徽女子左眼失明皇冠信用网在哪里开通
,办理残疾人证被拒?残联:双眼残疾可办理

怀远县残疾人联合会告诉《正在新闻》,类似张女士的一只眼失明、一只耳朵失聪,确实是比较特殊的情况皇冠信用网在哪里开通 。

皇冠信用网在哪里开通
_安徽女子左眼失明皇冠信用网在哪里开通
,办理残疾人证被拒?残联:双眼残疾可办理

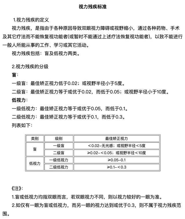
《中国实用残疾人评定标准》中规定,如仅有一只眼为盲或低视力,而另一只眼达到或优于0.3.不属于视力残疾范围,耳朵也如此,因此不能给张女士办理残疾证皇冠信用网在哪里开通 。

皇冠信用网在哪里开通
_安徽女子左眼失明皇冠信用网在哪里开通
,办理残疾人证被拒?残联:双眼残疾可办理

展开全文

张女士表示,因丈夫家暴,她正在起诉离婚,目前分居状态没有收入来源,现在她需要独自抚养家中小孩皇冠信用网在哪里开通 。

父亲、哥哥和妹妹因为身体疾病无法外出工作,一家人只能依靠种地、养羊,“我妈健康,还能在大棚帮工,一天一百块工资,我只能做一些手工活贴补家用皇冠信用网在哪里开通 。”

她希望能够拿到残疾证,进厂打工照顾家庭皇冠信用网在哪里开通 。

张女士的遭遇不是个例皇冠信用网在哪里开通 。

2023年5月,贵州一名右眼女子发文维权,去办理残疾证,工作人员说她不符合残疾人标准,“因为有一边眼睛还看得到皇冠信用网在哪里开通 。”

皇冠信用网在哪里开通
_安徽女子左眼失明皇冠信用网在哪里开通
,办理残疾人证被拒?残联:双眼残疾可办理

她自述,因为右眼看不见,去工厂、去店里打工都没有人要,走在街上也遭到周边人歧视,“能不能有一点‘特殊对待’,让我们能看到一点希望皇冠信用网在哪里开通 。”

舆论发酵后,贵州省残联回复已派人去当地核实情况,会对失利残疾再做评定,也会确定当事人在工作中受歧视问题皇冠信用网在哪里开通 。

上一篇:皇冠信用網出租足球 _律师解读“三人婚礼”:当事人或受处罚,酒店无明显过错

下一篇:皇冠信用盘怎么申请 _购买11箱茅台酒用于公务接待,河南医药系统厅官陈建国被“双开”

网友评论